视频放大后不清晰,可将鼠标放在视频上,右上角出现“去bilibili观看”进行点击,转到B站观看清晰版本

项目编号:mcuclub-yq-031

设计简介:

项目名:额温枪

项目编号:mcuclub-yq-031

单片机:STC89C52\STM32F103C8T6

功能:

1、通过MLX90614非接触人体红外测温模块测量人体温度

2、通过按键可设置正常的体温上下限、确认测量、清除测量

3、通过语音播报测量数据,并提示体温是否正常

4、通过LCD1602显示屏显示测量数据

扩展功能:通过蓝牙模块将测量数据发送到手机端,并提示体温是否正常

资料预览

实物图:

总体实物资料:

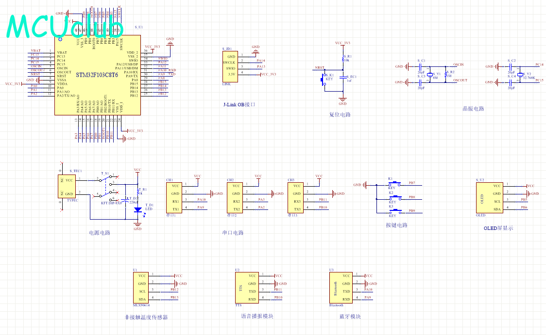
原理图:

PCB:

软件设计流程:

系统框图:

本设计以单片机为核心控制器,加上其他模块一起组成此次设计的整个系统,其中包括中控部分、输入部分和输出部分。中控部分采用了单片机控制器,其主要作用是获取输入部分的数据,经过内部处理,逻辑判断,最终控制输出部分。输入由三部分组成,第一部分是温度检测模块,通过该模块检测当前用户的温度;第二部分是按键模块,通过该模块可设置正常的体温上下限、确认测量、清除测量等;第三部分是供电模块,通过该模块可给整个系统进行供电。输出由两个部分组成,第一部分是显示模块,通过该模块可以显示监测的数据以及设置的阈值;第二部分是语音播报模块,通过语音播报测量数据,并提示体温是否正常。除此之外,蓝牙模块既作为输入又作为输出,蓝牙模块和手机进行连接,通过蓝牙模块将测量数据发送到手机端,并提示体温是否正常。具体系统框图如图3.1所示。

硬件清单:

发表回复

您的邮箱地址不会被公开。 必填项已用 * 标注

本站所有资源版权均属于原作者所有,这里所提供资源均只能用于参考学习用,请勿直接商用。若由于商用引起版权纠纷,一切责任均由使用者承担。更多说明请参考 VIP介绍。

最常见的情况是下载不完整: 可对比下载完压缩包的与网盘上的容量,若小于网盘提示的容量则是这个原因。这是浏览器下载的bug,建议用百度网盘软件或迅雷下载。 若排除这种情况,可在对应资源底部留言,或联络我们。

对于会员专享、整站源码、程序插件、网站模板、网页模版等类型的素材,文章内用于介绍的图片通常并不包含在对应可供下载素材包内。这些相关商业图片需另外购买,且本站不负责(也没有办法)找到出处。 同样地一些字体文件也是这种情况,但部分素材会在素材包内有一份字体下载链接清单。

如果您已经成功付款但是网站没有弹出成功提示,请联系站长提供付款信息为您处理

源码素材属于虚拟商品,具有可复制性,可传播性,一旦授予,不接受任何形式的退款、换货要求。请您在购买获取之前确认好 是您所需要的资源